Communities - Manage Members
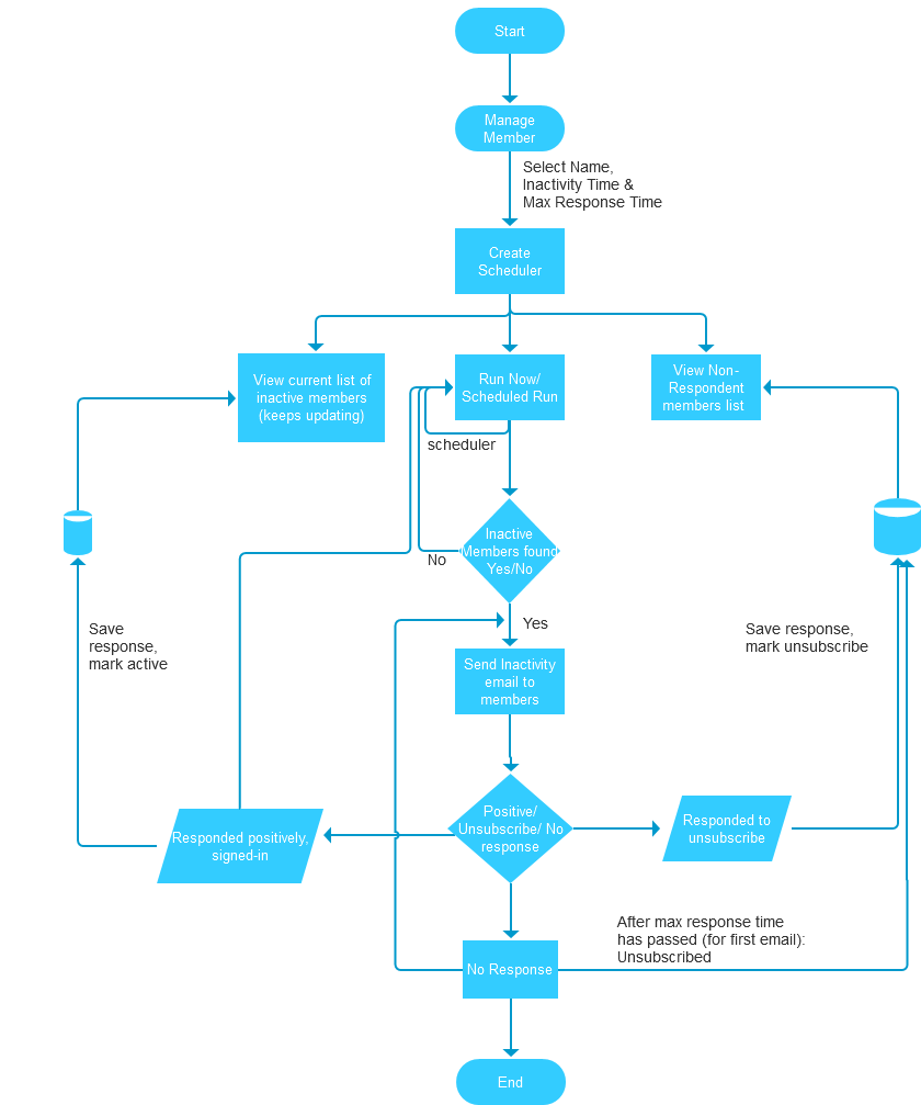
Manage members allows admin to mange inactive members in the community. Admin can create schedulers for desired inactivity time, which sends an inactivity email to members that lie in that range. Admin can also set the maximum response time for the member to respond (1 Week, 1 Month, 3 Months, 6 Months and 1 year).
Community admin can create multiple schedulers.
To manage community members:
- Click on Community tab.
- Click on Members tab.
- Click on Manage Members.
- Create Scheduler (provide Name, select Max Response Time, and Inactivity duration).
- Scheduled run sends an inactivity email to the members who have been inactive for the set inactivity duration.
- In the email received, the member has the option to Sign-in and Continue or Unsubscribe; status is updated accordingly. If the member chooses to continue with the community, he/she is logged-in to the community and marked a log-in activity to his/her account.
- Non-respondent members will receive the email again on the next run of the scheduler till the Max Response Time is reached (calculated from the first email), as a reminder. After Max Response Time is reached and no response is received from the member, he/she will be marked as Unsubscribed.
- Scheduler sends an email every day until it is deleted or suspended.
Downloadable lists are updated as members respond and can be downloaded. Available downloads are an export sheet of inactive members and non-respondent members at that time.
Flow of the Manage Member feature -
Example on how manage members work:
For example, if you create a scheduler with the inactivity time of 1 week and maximum response time also as 1 week and 2 out of 10 members are inactive from the last 1 week, with the export list option, the system will download a file with the 2 members that have been inactive for at least 1 week.
Non respondent option will download the file with members who haven't responded by when file is downloaded.
License
This feature is available with the following license :
Communities
Thank you for submitting feedback.